Monitoring
Flowise tiene soporte nativo para Prometheus con Grafana y OpenTelemetry. Sin embargo, solo se rastrean métricas de alto nivel como solicitudes de API, conteos de flujos/predicciones. Consulta aquí para ver la lista de métricas de contador. Para observabilidad detallada nodo por nodo, recomendamos usar Analítica.
Prometheus
Prometheus es una solución de monitoreo y alertas de código abierto.
Antes de configurar Prometheus, configura las siguientes variables de entorno en Flowise:
ENABLE_METRICS=true
METRICS_PROVIDER=prometheus
METRICS_INCLUDE_NODE_METRICS=true
Después de instalar Prometheus, ejecútalo usando un archivo de configuración. Flowise proporciona un archivo de configuración predeterminado que se puede encontrar aquí.
Recuerda tener la instancia de Flowise también en ejecución. Puedes abrir el navegador y navegar al puerto 9090. Desde el panel de control, deberías poder ver que el punto final de métricas - /api/v1/metrics
está activo.

Por defecto, /api/v1/metrics
está disponible para que Prometheus extraiga las métricas.

Grafana
Prometheus recopila métricas detalladas y proporciona un lenguaje de consulta potente; Grafana transforma las métricas en visualizaciones significativas.
Grafana se puede instalar de varias maneras. Consulta la guía.
Grafana por defecto expondrá el puerto 9091:

En la barra lateral izquierda, haz clic en Agregar nueva conexión y selecciona Prometheus:

Ya que nuestro Prometheus está sirviendo en el puerto 9090:

Desplázate hasta el final y prueba la conexión:

Toma nota del ID de la fuente de datos mostrado en la barra de herramientas, lo necesitaremos para crear paneles:

Ahora que la conexión se ha agregado exitosamente, podemos comenzar a agregar paneles. Desde la barra lateral izquierda, haz clic en Paneles y Crear Panel.
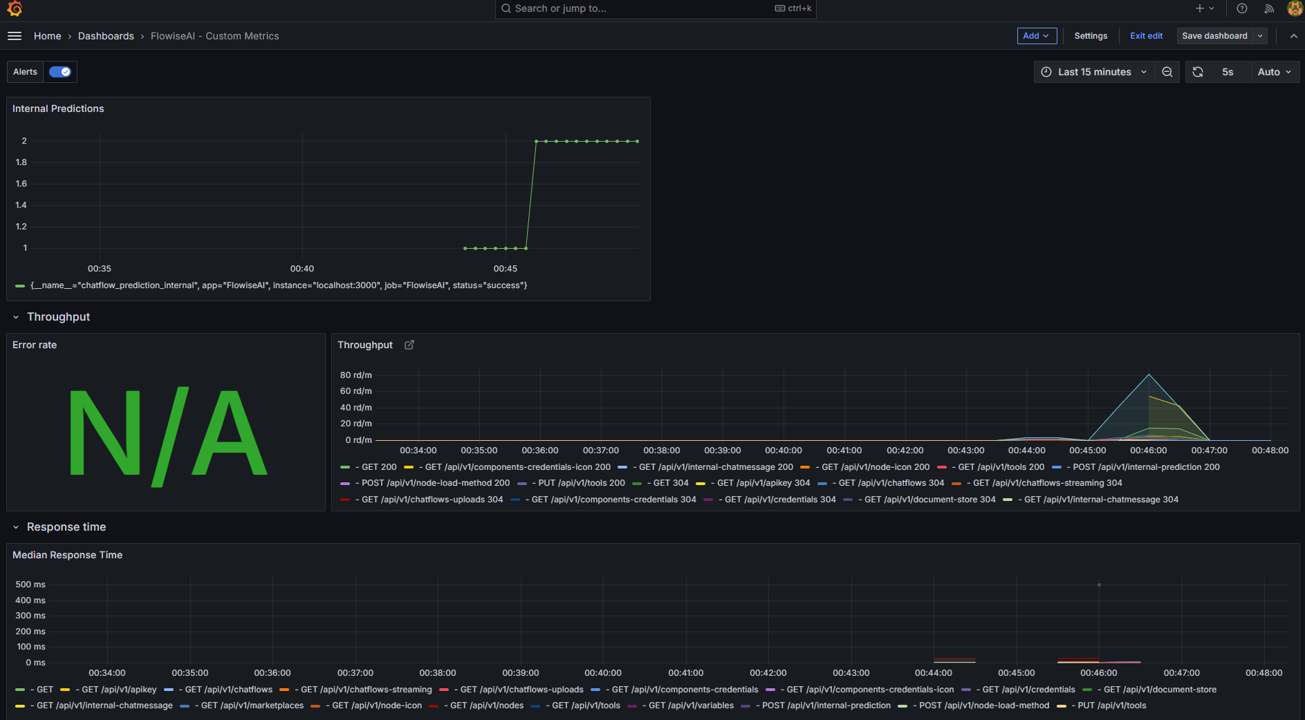
Flowise proporciona 2 plantillas de paneles:
grafana.dashboard.app.json.txt: métricas de API como número de flujos de chat/agentes, conteo de predicciones, herramientas, asistentes, vectores insertados, etc.
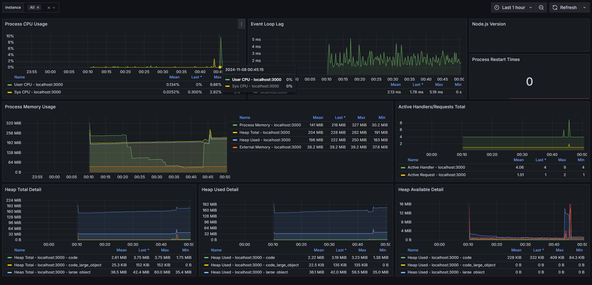
grafana.dashboard.server.json.txt: métricas de la instancia node.js de Flowise como uso de heap, CPU, RAM
Si estás usando las plantillas anteriores, encuentra y reemplaza todas las ocurrencias de cds4j1ybfuhogb
con el ID de la fuente de datos que creaste y guardaste anteriormente.

También puedes elegir importar primero y luego editar el JSON más tarde:

Ahora, intenta realizar algunas acciones en Flowise, deberías poder ver las métricas mostradas:


OpenTelemetry
OpenTelemetry es un marco de trabajo de código abierto para crear y gestionar datos de telemetría. Para habilitar OTel, configura las siguientes variables de entorno en Flowise:
ENABLE_METRICS=true
METRICS_PROVIDER=open_telemetry
METRICS_INCLUDE_NODE_METRICS=true
METRICS_OPEN_TELEMETRY_METRIC_ENDPOINT=http://localhost:4318/v1/metrics
METRICS_OPEN_TELEMETRY_PROTOCOL=http # http | grpc | proto (por defecto es http)
METRICS_OPEN_TELEMETRY_DEBUG=true
A continuación, necesitamos el Recolector OpenTelemetry para recibir, procesar y exportar datos de telemetría. Flowise proporciona un archivo docker compose que se puede usar para iniciar el contenedor del recolector.
cd Flowise
cd metrics && cd otel
docker compose up -d
El recolector utilizará el archivo otel.config.yml bajo el mismo directorio para las configuraciones. Actualmente solo Datadog y Prometheus son soportados, consulta la documentación de Open Telemetry para configurar diferentes herramientas APM como Zipkin, Jeager, New Relic, Splunk y otros.
Asegúrate de reemplazar con la clave API necesaria para los exportadores dentro del archivo yml.
Last updated